Product Summary
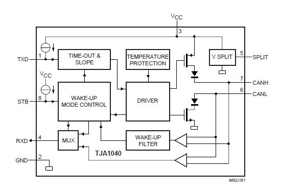
The TJA1040 is the interface between the Controller Area Network (CAN) protocol controller and the physical bus. It is primarily intended for high speed applications, up to 1 MBaud, in passenger cars. The device provides differential transmit capability to the bus and differential receive capability to the CAN controller.
Parametrics
Absolute maximum ratings: (1)supply voltage: -0.3 to +6 V; (2)operating range: 4.75 to 5.25 V; (3)DC voltage on pin TXD: -0.3 to VCC + 0.3 V; (4)DC voltage on pin RXD: -0.3 to VCC + 0.3 V; (5)DC voltage on pins STB: -0.3 to VCC + 0.3 V; (6)DC voltage on pin CANH: +40 V; (7)DC voltage on pin CANL: -27 +40 V; (8)DC voltage on pin SPLIT: -27 +40 V; (9)virtual junction temperature: -40 +150 ℃; (10)storage temperature: -55 +150 ℃.
Features
Features: (1)Fully compatible with the ISO 11898 standard; (2)High speed (up to 1 MBaud); (3)Very low-current standby mode with remote wake-up; (4)capability via the bus; (5)Very low ElectroMagnetic Emission (EME); (6)Differential receiver with high common-mode range for ElectroMagnetic Immunity (EMI); (7)Transceiver in unpowered state disengages from the bus (zero load); (8)Input levels compatible with 3.3 V and 5 V devices; (9)Voltage source for stabilizing the recessive bus level if split termination is used (further improvement of EME); (10)At least 110 nodes can be connected; (11)Transmit Data (TXD) dominant time-out function; (12)Bus pins protected against transients in automotive environments; (13)Bus pins and pin SPLIT short-circuit proof to battery and ground; (14)Thermally protected.
Diagrams

| Image | Part No | Mfg | Description | ![]() |
Pricing (USD) |
Quantity | ||||||
|---|---|---|---|---|---|---|---|---|---|---|---|---|
![]() |
![]() TJA1040T/H/V |
![]() NXP Semiconductors |
![]() Network Controller & Processor ICs HI SPD CAN TRANSCVR |
![]() Data Sheet |
![]() Negotiable |
|
||||||
![]() |
![]() TJA1040T/H/V,112 |
![]() NXP Semiconductors |
![]() Network Controller & Processor ICs HI SPD CAN TRANSCVR |
![]() Data Sheet |
![]() Negotiable |
|
||||||
![]() |
![]() TJA1040T/H/V,118 |
![]() NXP Semiconductors |
![]() Network Controller & Processor ICs HI SPD CAN TRANSCVR |
![]() Data Sheet |
![]() Negotiable |
|
||||||
![]() |
![]() TJA1040T/H/V-T |
![]() NXP Semiconductors |
![]() Network Controller & Processor ICs HI SPD CAN TRANSCVR |
![]() Data Sheet |
![]() Negotiable |
|
||||||
![]() |
![]() TJA1040T/H/V,518 |
![]() |
![]() IC TXRX CAN W/STANDBY HS 8SOIC |
![]() Data Sheet |
![]()
|
|
||||||
![]() |
![]() TJA1040T/N,112 |
![]() |
![]() IC TXRX CAN 8BIT 5.25V SOT96-1 |
![]() Data Sheet |
![]() Negotiable |
|
||||||
![]() |
![]() TJA1040T/N1-T |
![]() NXP Semiconductors |
![]() Network Controller & Processor ICs HI SPD CAN TRANSCVR |
![]() Data Sheet |
![]() Negotiable |
|
||||||
![]() |
![]() TJA1040T/N1,518 |
![]() NXP Semiconductors |
![]() Network Controller & Processor ICs HI-SPEED CAN XCVR |
![]() Data Sheet |
![]() Negotiable |
|
||||||
(China (Mainland))










